Die ultimative Reverse Engineering-Lösung für Ihren 3D-Scanner. Ausgestattet mit allen Funktionen, Benutzerfreundlichkeit und effizienten Algorithmen bietet QUICKSURFACE jedem Benutzer eine unschlagbare Umgebung, um CAD-Modelle aus gescannten STL-Netzen zu erstellen.
Ausgestattet mit benutzerfreundlichen Tools zum Extrahieren von Features aus Ihren 3D-Scandaten kann QUICKSURFACE die meisten Ihrer gescannten Objekte in professionelle CAD-Modelle konvertieren. Extrahieren Sie geometrische Merkmale mit den besten Anpassungsalgorithmen, zeichnen Sie 3D-Skizzen direkt auf das Referenznetz und erstellen Sie Oberflächen. Der Parameter für das parametrische Verhalten und den Echtzeitabweichungsanalysator bietet Ihnen die Flexibilität und Kontrolle, die normalerweise nur in High-End-Paketen verfügbar sind.
Die intuitive und schnelle Benutzeroberfläche, die bei jedem Schritt mit einer Abweichungskontrolle ausgestattet ist, spart Zeit und Ressourcen und hilft dem Benutzer, die Ergebnisse auf effektivste Weise zu liefern. Wenn die Genauigkeit Ihrer rückentwickelten Teile entscheidend ist, haben unsere Produkte dies abgedeckt.
QUICKSURFACE ist wahrscheinlich die kostengünstigste verfügbare Reverse Engineering-Lösung, mit der Benutzer die besten Ergebnisse zu einem erschwinglichen Preis erzielen. QUICKSURFACE kostet viel weniger als normalerweise für andere High-End-Reverse-Engineering-Lösungen und geht keine Kompromisse bei Qualität, Geschwindigkeit und Zeit ein, um professionelle Endergebnisse zu erzielen.
Schließen Sie sich all unseren zufriedenen Kunden aus den Bereichen Automobil, Luft- und Raumfahrt, Schmuck, Schuhe, Beleuchtung und vielen anderen Branchen an und entdecken Sie die Vorteile einer effektiven und intuitiven Verwendung von QUICKSURFACE. Viele dieser Unternehmen haben bereits die Vorteile der Verwendung der Software erkannt. QUICKSURFACE ist eine etablierte Lösung für die Konvertierung von 3D-Scans in CAD-Modelle.
Wir vergleichen unsere Lösung nicht mit anderer Software und unterschätzen die Leistungsfähigkeit anderer Lösungen nicht, sondern heben lediglich einige der Funktionen hervor, die QUICKSURFACE von anderen unterscheiden:
Schließlich liegt es in Ihren Händen - den Benutzern. Versuchen Sie es selbst. Wenn Sie mit einer anderen Lösung vergleichen möchten, ist der beste ein „Geschwindigkeitstest“, bei dem dasselbe Teil sowohl in QUICKSURFACE als auch in einem anderen Paket rückentwickelt wird, um die zeitliche Variation zu sehen. Obwohl dies subjektiv sein mag, glauben wir, dass die Einfachheit von QUICKSURFACE in den meisten Teilen zu einem viel schnelleren Designprozess führen wird.
Laden Sie Daten von jedem Scanner mit den branchenüblichen STL-Mesh-Dateien. Bei Langstrecken-Scannern können die Daten im PTX-Dateiformat importiert werden. Reduzieren Sie die Anzahl der Polygone, während Sie das ursprüngliche Referenznetz beibehalten, um optimale Ergebnisse zu erzielen.
Rekonstruieren Sie schnell Flugzeuge, Zylinder und Kugeln. Schaffen Sie Beziehungen zwischen ihnen als Besonderheit, Parallelität und Zufall.
Die krümmungsbasierte Auswahl und die besten Anpassungsalgorithmen ermöglichen es dem Benutzer, mit Leichtigkeit präzise Grundelemente zu erstellen.
Richten Sie das Netz im Raum schnell und einfach an der richtigen Position in Bezug auf das Weltkoordinatensystem aus, indem Sie extrahierte Grundelemente einschließlich der Mittelebene oder bei Bedarf sogar manuell die Position verwenden. Die Anzeige gespiegelter Punkte des Netzes hilft dabei, Symmetrieobjekte korrekt einzurichten.
Effizientes 2D-Skizzieren mit Schnittpunkten aus dem Netz als Referenz. Die Echtzeit-Abweichungsfarbkarte bietet Kontrolle über den gesamten Prozess.
Extrudierte und gedrehte Oberflächen aus der 2D-Skizze konstruieren.
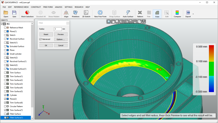
Wenden Sie den Standardbetrieb auf Oberflächen an, um verbundene Oberflächen oder feste Körper zu erzielen. Steuern Sie im Echtzeit-Fillet-Betrieb die besten Ergebnisse. Spiegel- und Kreismuster sparen dem Benutzer viel Zeit und liefern hervorragende Ergebnisse.
Mit der Quad-Oberfläche kann der Benutzer eine Freiformfläche rekonstruieren, die mit den Standardoberflächenmethoden nicht möglich ist.
Mit dem Echtzeitanalysator und der Snap-to-Mesh-Technologie können auch Laien in kürzester Zeit Formen erstellen. Etwas, das in keiner anderen Lösung verfügbar ist.
Erstellen Sie mit einem Knopfdruck eine Oberfläche auf organischen Formen. Keine Benutzerinteraktion erforderlich.
Gehen Sie zurück und ändern Sie eine der Formen, einschließlich der freien Form, und erhalten Sie sofort das Endergebnis. Die parametrische Modellierung ist ein Schlüsselmerkmal von QUICKSURFACE.
Exportieren Sie rekonstruierte Oberflächen oder Volumenmodelle zur Verwendung in anderer Software im Industriestandardformat STEP oder IGES.
Der benutzergeführte Prozess ermöglicht es dem Benutzer, den gesamten Parameterverlauf direkt in SOLIDWORKS® zu übertragen. Der Prozess wird von QUICKSURFACE gesteuert, um fehlerfreie Modelle zu erzielen und viel Zeit zu sparen.